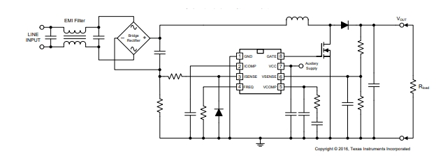
TI(德州儀器)的型號UCC28180D屬于AC-DC控制器和穩壓器,是一款靈活且易于使用的 8 引腳有源功率因數校正(PFC)控制器,UCC28180D運行在連續導通模式(CCM)下,可為交流-直流前端中的升壓前置穩壓器提供高功率因數、低電流失真和出色的電壓穩壓。此控制器適用于100瓦至幾千瓦范圍內的通用交流輸入系統,開關頻率可在18kHz至250kHz范圍內編程,以便輕松支持功率MOSFET和IGBT開關。集成的1.5A和2A (SRC-SNK)峰值柵極驅動輸出在內部鉗位為15.2V(典型值),無需使用緩沖電路即可快速接通、關閉以及輕松管理外部電源開關。

通過使用平均電流模式控制,在無需輸入線路感測的情況下,即可實現輸入電流低失真波整形,從而減少了外部組件數量。此外,UCC28180D的電流感測閾值有所降低,方便使用低值分流電阻來降低功率耗散,這對于高功率系統尤為重要。為了實現低電流失真,UCC28180D還特有用于消除相關誤差的經調整電流環路穩壓電路。
德州儀器UCC28180D的中文參數
品牌:TI(德州儀器)
產品分類:AC-DC控制器和穩壓器
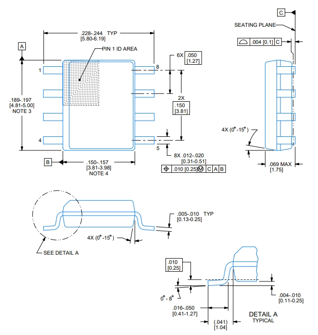
封裝:SOIC-8_150mil
包裝:管
頻率-開關:18kHz ~ 250kHz
工作溫度:-40°C ~ 125°C
安裝類型:表面貼裝型
基本產品編號:UCC28180
模式:連續導電(CCM)
電壓-供電:21V
電流-啟動:75 μA
產品應用:汽車級
HTSUS:8542.39.0001
德州儀器UCC28180D的功能特點
1、高度集成:UCC28180D通過整合多個關鍵控制功能,如PWM控制器、誤差放大器、電流控制環路、高電壓啟動等,實現了高度集成的設計。這樣的設計簡化了系統方案和PCB布局,減少了所需元器件數量和系統的體積。
2、寬工作電壓范圍:UCC28180D具有寬工作電壓范圍,可適應不同的應用需求。它可以在85V至265V的輸入電壓范圍內正常工作,從而滿足多種不同的電源輸入標準。
3、高精度的電流限制:UCC28180D內建了精確的電流限制機制,可保護電源和關鍵元器件免受過載或短路的損壞。這種電流限制特性可以提高系統的可靠性和穩定性。
4、高效率運行:UCC28180D采用了先進的電源管理技術,通過減少功耗和能量損失來提高整個系統的效率。它支持高頻率PWM調制,有助于減小功率開關器件和濾波元件的尺寸,提高系統的功率密度和轉換效率。
5、安全和保護機制:UCC28180D具有多種保護功能,如過溫保護、過電流保護、過壓保護和欠壓保護等。這些保護機制可以有效地保護電源和相關元器件免受潛在的故障或不良條件的損壞。
6、可編程功能:UCC28180D具有靈活的程序控制功能,可以通過編程來調整工作參數和配置控制算法,以滿足不同應用的要求。這種可編程性使得UCC28180D非常適用于定制化設計和多樣化應用場景。
德州儀器UCC28180D的應用領域
UCC28180D提供了高精度的電壓調節和工作頻率調節功能,適用于廣泛的電源管理和控制應用,其主要應用領域如下:
開關電源:UCC28180D可以用于設計和控制開關電源,包括脈沖寬度調制(PWM)控制器、變換器和逆變器。它適用于各種功率級別的開關電源設計,從低功耗便攜設備到高功率工業設備。
LED驅動器:UCC28180D可用于設計和控制LED驅動器。這些驅動器廣泛應用于照明燈具、戶外顯示屏和汽車照明等領域。它們提供高效率的LED驅動,并支持調光和頻閃功能。
電機控制:UCC28180D可用于電機控制應用,例如無刷直流電機(BLDC)和步進電機控制。它提供了高精度的電源控制和速度調節功能,可根據需求調整電機的轉速和方向。
太陽能和風能轉換器:UCC28180D支持太陽能和風能轉換器的設計和控制。這些轉換器將太陽能或風能轉化為可用的電能,并需通過穩壓和控制器來管理和優化轉換效率。UCC28180D提供了高效的能源轉換控制,并能適應不同的能源輸入條件。
電池充電器:UCC28180D可用于設計和控制各種類型的電池充電器,如鋰電池充電器、鉛酸電池充電器等。它提供了高精度的電壓和電流調節功能,可實現快速充電和充電保護功能。
工業自動化和電源管理系統:UCC28180D適用于工業自動化和電源管理系統,用于控制和管理各種電源和設備。它提供了穩定的電源供應和高效的能源管理,能夠滿足復雜的工業應用需求。
德州儀器UCC28180D的功能方框圖

德州儀器UCC28180D的引腳封裝圖


詢價列表 ( 件產品)
哦! 它是空的。