MAX20360高度集成的可編程電源管理方案,設計用于超低功耗可穿戴產品。器件針對尺寸和效率進行優化,通過延長電池壽命、縮小方案總尺寸,提升最終產品的價值。一組靈活配置并經過功率優化的電壓調節器,包括多路降壓、升壓、升/降壓轉換器和線性穩壓器,提供高度集成,構成完全優化的電源架構。每路電源調節器具有超低靜態電流,旨在延長常電工作設備的電池壽命。 MAX20360的電池管理功能包括:電池保鮮、充電器、電源選通和電量計等。充電器內置熱管理和輸入保護。器件也包括工廠編程的按鍵控制器,帶有多路輸入,可定制滿足特殊產品的UX要求。
三路集成LED電流驅動器,可用作信號指示或背光照明功能;帶有自動諧振跟蹤的ERM/LRA驅動器能夠為用戶提供良好的觸覺反饋。低噪聲、1.5W升/降壓轉換器提供為LED供電的簡便途徑,非常適合光學心率系統。器件可通過I2C接口進行配置,允許配置不同的功能,并讀取器件狀態,包括能夠通過集成ADC讀取溫度和電源電壓。器件采用72焊球、0.5mm焊距、4.88mm x 4.19mm、晶圓級封裝(WLP),工作在-40°C至+85°C擴展級溫度范圍。

MAX20360電路圖

MAX20360引腳圖

MAX20360功能框圖
MAX20360優勢和特點
延長電池充電間隔時間
2路具有超低IQ的400mA降壓調節器(每路330nA IQ,典型值)
0.550V至1.180V輸出,10mV步長
0.550V至2.125V輸出,25mV步長
0.550V至3.700V輸出,50mV步長
具有超低IQ的600mA降壓調節器(330nA IQ,典型值)
0.550V至1.180V輸出,10mV步長
0.550V至2.125V輸出,25mV步長
0.550V至3.700V輸出,50mV步長
具有超低IQ的LV LDO/負載開關(1μA IQ,典型值)
1.0V至2.0V輸入電壓范圍
50mA輸出電流
0.5V至1.95V輸出,25mV步長
具有超低IQ的LDO/負載開關(1μA IQ,典型值)
1.71V至5.5V輸入電壓范圍
100mA輸出
0.9V至4V輸出,100mV步長
具有超低IQ的升/降壓調節器(2μA IQ,典型值)
1.5W輸出功率
2.6V至5V輸出,50mV步長
設計簡便的Li+電池充電器
較寬的快充電流范圍:5mA至500mA
可編程JEITA電流/電壓
28V/-5.5V輸入容限
高度集成,最大程度地降低方案占位面積
自動制動(僅限LRA)
自動諧振跟蹤(僅限LRA)
15mA (存在CHGIN時)
3.3V或5.0V安全輸出LDO
ERM/LRA觸覺驅動
支持寬范圍顯示選項
可編程按鍵控制器
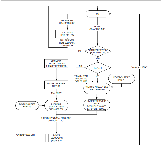
可編程電源排序
工廠保鮮模式
片上集成電壓/充電電流監測電路、多路復用器和模/數轉換器(ADC)
20V容限
0.6mA至30mA可編程
300mW輸出功率
5V至20V輸出,250mV步長
具有超低IQ的升壓調節器(2.4μA IQ,典型值)
3通道電流驅動
優化系統控制
應用
可穿戴設備
IoT
如果您需要了解ADI亞德諾相關產品的數據手冊、規格書、價格、樣品測試請聯系我們。
詢價列表 ( 件產品)
哦! 它是空的。