UCC27714DR是一款600V高側/低側柵極驅動器,具有4A拉/灌電流能力,專用于驅動功率金屬氧化物半導體場效應晶體管(MOSFET)或絕緣柵雙極晶體管(IGBT)。該器件包含-一個接地基準通道(LO)和一個懸空通道(HO),后者專用于自舉電源操作。該器件具有出色的穩定性和抗擾度,能夠在HS引腳上的負電壓高達-8Vdc 的條件下(VDD= 12V時)維持邏輯正常運行。
UCC27714DR器件可接受的偏置電源輸入范圍寬達10V至20V,并且為VCC和HB偏置電源引腳提供了UVLO保護。UCC27714DR采用SOlC-14封裝,額定工作溫度范圍為- 40°C至125°C。

特征
通過獨立輸入進行高側/低側配置
完全運行時的電壓高達600V (HS引腳)
針對自舉操作而設計的懸空通道
VDD = 15V時的峰值輸出灌/拉電流能力為4A
同類產品中最短的傳播延遲(最長125ns)
同類產品中最短的匹配延遲(最長20ns)
TTL和CMOS兼容輸入邏輯
VDD偏置電源范圍: 10V 至20V
雙通道偏置欠壓鎖定(UVLO)保護
軌到軌驅動
負電壓瞬態條件下可穩定運行
高dv/dt抗擾度(HS引腳)
獨立的邏輯(VSS)和驅動器(COM)接地,能夠維
持電壓差
當輸入懸空時,輸出保持低電平
輸入和使能引腳電壓電平不受VDD引腳偏置電源
電壓限制
高壓和低壓引腳分離,實現最大爬電距離和電氣間
輸入和使能引腳具有負電壓處理能力
應用
電源轉換器
電機驅動器
UPS

引腳圖

方框圖

典型傳播延遲比較

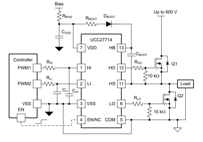
簡化電路原理圖
詢價列表 ( 件產品)
哦! 它是空的。