LTC3780 是一款高性能降壓-升壓型開關穩壓控制器,可在輸入電壓高于、低于或等于輸出電壓的條件下運作。恒定頻率電流模式架構提供了一個高達 400kHz 的可鎖相頻率。憑借 4V 至 30V (最大值為 36V) 的寬輸入和輸出范圍以及不同操作模式間的無縫切換,LTC3780 成為汽車、電信和電池供電型系統的理想選擇。

該控制器的工作模式是通過 FCB 引腳來確定的。對于升壓應用,FCB 模式引腳能夠在突發模式 (Burst Mode?) 、不連續模式和強制連續模式之間進行選擇。在降壓操作期間,FCB 模式引腳可在跳躍周期模式、不連續模式和強制連續模式之間進行選擇。突發模式操作和跳躍周期模式可在輕負載條件下提供高效操作,而強制連續模式和不連續模式則工作在一個恒定的頻率上。
由一個輸出過壓比較器和內部折返電流限制電路提供了故障保護功能。當輸出處于其設計調整點的 7.5% 以內時,電源良好輸出引腳將發出指示信號。
優勢和特點
單電感器架構允許 VIN高于、低于或等于 VOUT
寬 VIN范圍:4V 至 36V 工作電壓
同步整流:效率高達 98%
電流模式控制
±1% 輸出電壓準確度:0.8V < VOUT< 30V
可鎖相固定頻率:200kHz 至 400kHz
電源良好 (Power Good) 輸出電壓監視器
用于 MOSFET 電源的內部 LDO
四 N 溝道 MOSFET 同步驅動
在停機期間 VOUT與 VIN斷接
可調軟起動電流斜坡上升
折返輸出電流限制
可選的低電流模式
輸出過壓保護
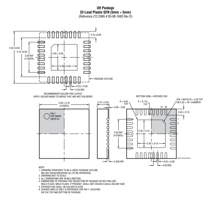
采用 24 引腳 SSOP 和裸露襯墊 (5mm x 5mm) 32 引腳 QFN 封裝
應用
汽車系統
電信系統
直流配電系統
大功率電池操作裝置
工業控制
典型應用圖

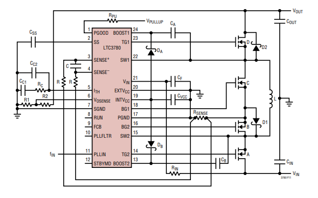
方框圖

引腳配置


封裝


布局電路圖

詢價列表 ( 件產品)
哦! 它是空的。