LM3481器件是用于開關穩壓器的多功能低端N-FET高性能控制器。該器件適用于需要低壓側FET的拓撲,如升壓、反激、SEPIC等。LM3481器件可以在極高的開關頻率下工作,以減小整體解決方案的尺寸。通過使用單個外部電阻器或將其與外部時鐘同步,LM3481器件的開關頻率可以調整為100kHz到1MHz之間的任何值。電流模式控制除了提供逐周期電流限制外,還提供卓越的帶寬和瞬態響應。電流限制可以通過單個外部電阻器編程。

LM3481器件具有內置保護功能,如熱關斷、短路保護和過壓保護。節能關閉模式將總供電電流降低到5μA,并允許電源排序。內部軟啟動限制了啟動時的涌入電流。
LM3481特性
LM3481QMM是汽車級產品
符合AEC-Q100 1級標準(–40°C至+85°C)
+125°C工作結溫)
10引腳VSSOP封裝
峰值電流為1A的內部推挽驅動器
能力
電流限制和熱關斷
使用電容器進行頻率補償優化
以及一個電阻器
Internal Softstart
當前模式操作
可調式欠壓閉鎖,具有滯后性
輕載時脈沖跳變
關鍵規格
2.97V至48V的寬電源電壓范圍
100-kHz至1-MHz可調且可同步
時鐘頻率
±1.5%(超溫)內部
參考
10-μA關機電流(過熱)
LM3481應用
汽車啟停系統
汽車ADAS駕駛員信息
單電池/雙電池鋰離子電池供電
便攜式藍牙音頻系統
筆記本、PDA、數碼相機和其他
可移植應用程序
離線電源
機頂盒
Boost音頻放大器
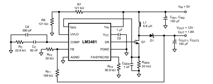
應用電路圖

封裝引腳圖

功能方框圖

使用LM3481的典型高效升壓(Boost)轉換器

詢價列表 ( 件產品)
哦! 它是空的。